Hothotレビュー

うぉっ、盛りすぎ!25GbEとPCIeスロット3基を詰め込んだ怪物、MINISFORUM「MS-02 Ultra」の破壊力を検証
2025年12月23日 06:06
ミニPCメーカーの中でも突出した“変態度”を誇る機種を繰り出すMINISFORUM。その最新作が「MS-02 Ultra」だ。2023年末に投入した「MS-01」の“ミニPCなのに拡張スロット付き”というDNAを受け継ぎつつ拡張性をさらに強化し、CPU刷新により性能も大幅に向上したモデルとなる。
MS-01投入から約2年が経過してようやく数字が1つ進んだといった感じだが、この間にRyzen搭載の「MS-A1」「MS-A2」「MS-S1 MAX」、そしてCIX CP8180搭載の「MS-R1」を挟み、「MS」シリーズのポートフォリオを拡充してきた。今回のMS-02 Ultraはどのような位置づけでどのような差別化を行なうのか、なかなか興味深いところだ。
MS-02 Ultraは現在発売中で、価格はCore Ultra 9 275HX搭載のベアボーンが16万3,999円、メモリ32GB+1TB SSDモデルが21万2,799円、Core Ultra 9 285HX搭載のベアボーンが20万7,999円、メモリ32GB+1TB SSDモデルが25万7,999円となっている。今回、ラインナップにはないメモリ64GB+1TB SSD搭載モデルのサンプルを入手したので、検証していきたい。
突出した拡張性を持つMS-02 Ultra
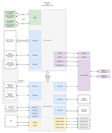
まずはMS-02 Ultraの驚異的な拡張性について紹介していこう。そもそもMSシリーズは「ミニワークステーション」という前触れの製品であり、一般的なミニPCとは一線を画すものとなっている。その最大の特徴は豊富な拡張性で、MS-A1を除き、全機種にLowProfile/ハーフレングス対応のPCIeスロットを搭載しているのが特徴だ。
MS-02 Ultraでは、この拡張性を限界まで押し広げた。本体サイズは221.5×225×97mm、容積は4.8Lと、従来のMS-01の196×189×48mm/1.7Lからかなり大きくなってしまったのだが、LowProfile対応の拡張スロットはなんと3基になった。ここは、Mini-ITXマザーボードを組み込んだ一般的なケースではここまで小さくはならないであろうサイズに3基!だと考えるべきだろう。
拡張スロットの配置も要注意だ。前面から見てCPU右側にあるスロットはPCIe x16形状なのだが、このうち4レーンはCPU直結(CPU側はPCIe 5.0駆動だが、実際はPCIe 4.0駆動)、残り4+4レーンはPCH接続という「プロプライエタリなスロット」となっている。カード側でレーンを分割するような製品は使えるかもしれないが、一般的なカードは非対応だろうから注意されたい。Core Ultra 9 285HX搭載モデルでは、25Gigabit EthernetのネットワークカードおよびM.2 2280を2基装着できる複合カードが装着されている。
一方CPU左側のスロットは、CPU寄りがPCIe 5.0で16レーン接続、遠い方がPCIe 5.0で4レーン接続となっている。PCIe 5.0 x4に目をつぶれば、x16に2スロット占有のビデオカードを装着できるので、ほかのMSシリーズと比較してビデオカードの選択肢がかなり増え、GeForce RTX 5060なども装着できる。OCuLink変換カードを用いてビデオカードを“外付け”にしてしまえば、内部には別のカードを装着することもできたりするわけだ。
また、メモリスロットも従来の2基から4基へと増えた。これにより、最大メモリ容量は驚異の256GBに達することができる。メモリ価格が高騰する中、実際にフルに搭載するユーザーは少ないだろうが、非常に夢のある構成だ。
なお、本機ではTトポロジーによってメモリが接続されているが、2枚の場合は必ずCPU側に先に装着する必要がある。また、非保証だがオーバークロックする場合、2枚の場合よりも4枚のほうが、より高いクロックに達することができるという(おそらく空きスロットによる信号反射が軽減されるため)。
拡張スロットの特徴やメモリの互換性情報などについて、MINISFORUMはGitHubで情報を公開しているので、詳しくはそちらも参照されたいが、MS-02 Ultraはカスタマイズ要素がふんだんに盛り込まれた、いい意味で完成品らしくないPCだという認識でいい。ユーザーの手によって拡張/強化していくことが前提のマシンだ。
外部インターフェイスも充実
本体のインターフェイスを見ていこう。前面はUSB 3.2 Gen 2 1基、USB4 Version 2.0 2基、3.5mm音声入出力。背面はUSB 3.2 Gen 2 3基、USB4、RealtekのRTL8127による10Gigabit Ethernet(10GbE)、Intel I226-LMによる2.5Gigabit Ethernet(2.5GbE)、HDMI 2.1、そしてIntel E810による25Gigabit Ethernet(25GbE、SFP28)となっている。
このうちまず特筆すべきなのはUSB4 Version 2.0の対応だろう。Ryzen AI Max+ 395を搭載したMS-S1 MAXでも搭載されていたものだが、80Gbpsの速度を実現する。対応するSSDだけでなく、すでに予告されている「DEG2」のような対応するドックが登場すれば、外付けGPUを接続した際には、USB4/Thunderbolt 4以上のパフォーマンスが期待できる。
なお、2つのPCのUSB4 Version 2.0をそのままケーブルで直結する際に構築できるUSB4 over Ethernetネットワークの速度も引き上げられるのでは?と思ったのだが、試しにMS-S1 MAXとThunderbolt 5のケーブルで直結したところ、25Gbps~30Gbpsで頭打ちになった。以前テストした、MS-01とGPD WIN Max(Intel版)を接続した際は22Gbps前後だったので若干の向上は見られるのだが、劇的な向上はないようだ。
また、25GbEについても検証したかったのだが、25Gbpsで相互接続するためのAOCケーブルを用意して2ポートを接続し、以前試したような仮想マシン→Windows間のiPerf通信を試したものの、思ったように速度が出なかった。また、手持ちで別のPCに挿すための25GbEのアダプタがなかったので、また機会を改めて紹介することにしたい。
……と、ここまで拡張性や周辺インターフェイスの豊富さについて語ってきたが、この拡張性の高さこそがMS-02 Ultraの真骨頂だ。MS-01からMS-S1 MAXまで共通していえることだが、「PCIeスロットはあるものの1スロット分の厚みのカードしか装着できなかった」「x16形状ではあるが実質x4またはx8だった」「M.2 2280はあるけどうち1基はx1とかx2接続だった」など、制限付きであることが多かった。
一方MS-02 Ultraは、採用されているCPUがそもそもデスクトップ向けCPUがベースであり、そのためPCIeレーンが潤沢に用意されている。そのため搭載されているスロットは、プロプライエタリなx16を除いてフルのスペックであり、妥協は一切ない。この点が従来のMSシリーズと大きく異なる点である。
ちなみに注意点としては、Core Ultra 9 285HXの2.5GbEはIntel I226-LMだが、Core Ultra 9 275HXではIntel I226-Vに変わる。これは、Core Ultra 9 285HXのみがvProによるリモート管理をサポートしており、それにIntel I226-LMを使うためだ。
また10GbEのRTL8127だが、現時点では特定のLinuxバージョン使用時に、ドライバがシャットダウン時にRTL8127を異常なステータスに設定してしまい、このステータスによりRTL8127起動時にPower_En信号を出力せず、起動できなくなってしまう問題が発覚している。この問題の特定はBIOSで一時RTL8127を無効にすることで判断できる。DKMSのドライバもしくは公式の最新ドライバを適用することで回避可能だ。
剛性の高い筐体で排熱にもデザインにもこだわり
続いて外観などほかの特徴について見ていこう。本体はガンメタルともいうべき色を採用しており、落ち着いた雰囲気だ。周りは金属によるモノコック構造で剛性があり、質感も抜群だ。前面の給気口はプラスチック製となっている。
内部へのアクセスだが、背面のネジを2本外してから後ろ側に引き出すというMS-S1 MAXに似た構造となっている。ただネジは手回しタイプに変更されているため、利便性が向上している。あわよくばMS-01のようにレバー1つで内部にアクセスできるツールレス構造を採用してほしかったが、重量が増しているため構造的に難しかったのかもしれない。または、結局パーツ拡張でネジを回す必要が生じるのであまり意味がないと判断したのだろう。
筐体はMS-S1 MAXと同様、縦置き/横置き両対応となっている。本体の厚みが増した分、従来はシリーズを通してブロワーファンを採用していたが、MS-02 Ultraでは約70mm角の吹付けファン+約60mm角の排気ファンとなった。エアフローの改善およびビデオカードから来る熱を防止するため、CPUファンとヒートシンクの上には柔軟性を持つ素材でできたダクトを装着している。また、CPU面のメモリ側にも比較的大きいヒートシンクが備え付けられ、熱対策は万全といった印象だ。
電源はMS-S1 MAXと同様、本体内に内蔵されている。別途ACアダプタがないため、煩雑なケーブルに惑わされることはない。なお電源はFlexATXとされているため、万が一故障しても換装は可能……ではあるのだが、いかんせん内部のスペースがかなり限定されていて、仮にケーブルが長すぎる場合押し込めない可能性が高い。このためあくまでも「一時しのぎになる」と思ったほうがいいだろう。
CPUに関しては前面吸気→背面排気と、ラックマウントサーバーのエアフローの設計思想に近いのだが、PCIe x16拡張スロット部分はヒートシンクを上から吹付けるタイプのビデオカードの装着を想定してか、両面がパンチ穴開き加工されており、排熱性を高めている。
また、電源部分に関しては、吸気ファンに近い側面部分はパンチ穴開き加工がされているが、ユニットに当たる部分は黒い点の印刷による装飾となっている。このあたりは余分の穴開きによる剛性への影響とデザインの両立も考慮しているのだろう。拡張カードのネジがカバーで隠されている点からも、このあたりのこだわりは随一だ。
M.2のSSDは、CPUとは逆の面に装着する。ここに2基のスロットが用意されており、いずれもPCIe 4.0 x4接続だ。Core Ultra 9 285HXモデルの場合、25Gigabit EthernetとM.2スロットを備えた統合カードによって、合計4基のM.2 2280スロットが備わっていることになる。また、先述の通りメモリのうち2枚は、CPU面とは逆側に装着する。こちらの面のファンは、Wi-Fiカードの上にある小さいファン1個のみだが、金属の側面からすぐに放熱されることを想定してのことかもしれない。
大型デスクトップPCを軽く凌駕できる驚異的な性能
それでは最後にベンチマークを行なって、MS-02 Ultraの性能を検証していこう。公式によれば、Core i9-13900Hを搭載したMS-01と比較して、最上位のCore Ultra 9 285HXではCPU性能が「直接」2倍になり、(現時点では販売ページにはないが)下位のCore Ultra 5 235HXだとしても性能が10~20%向上したと謳っている。その実力も含めて検証したい。
今回は比較用に、Ryzen 9 9955HXを搭載した「MS-A2」、および前世代にあたる「MS-01」、そしてRyzen AI Max+ 395を搭載した「MS-S1 MAX」のスコアを以前のベンチマークから引用。
| 【表】主な仕様の比較 | ||||
|---|---|---|---|---|
| 機種 | MS-02 Ultra | MS-A2 | MS-01 | MS-S1 MAX |
| 試用機のCPU | Core Ultra 9 285HX | Ryzen 9 9955HX | Core i9-13900H | Ryzen AI Max+ 395 |
| 試用機のメモリ | DDR5-4800 64GB(試用機) | DDR5-5200 32GB | DDR5-5200 32GB | LPDDR5x-8000 |
| 試用機のSSD | 1TB | 1TB | 1TB | 2TB |
| OS | Windows 11 Pro | Windows 11 Pro | Windows 11 Pro | Windows 11 Pro |
| 拡張スロット | LowProfile PCIe 5.0 x16 PCIe 5.0 x4 PCIe 4.0 x4+PCIe 4.0 x4+PCIe 4.0 x4 | LowProfile PCIe 4.0 x16(x8レーン接続) | LowProfile PCIe 4.0 x16(x8レーン接続) | LowProfile PCIe 4.0 x16(x4レーン接続、ビデオカード不可) |
| モニター出力 | HDMI 2.1 | HDMI 2.1 | HDMI 2.0 | HDMI 2.1 |
| USB | USB4 Version 2.0 2基、USB4 1基、USB 3.2 Gen 2 4基 | USB 3.2 Gen 2 Type-C 2基 USB 3.2 Gen 2 1基 USB 3.2 Gen 1 3基 USB 2.0 1基 | USB4 2基 USB 3.2 Gen 2 2基 USB 3.2 Gen 1 1基 USB 2.0 2基 | USB4 Version 2.0 2基MBR>USB4 2基 USB 3.2 Gen 2 2基 USB 2.0 2基 |
| 有線LAN | 25GbE SFP28 2基(Intel E810)、10Gigabit Ethernet(RTL8127)、2.5Gigabit Ethernet(Intel I226-LM) | 10G SFP+ 2基(Intel X710) 2.5Gigabit Ethernet 2基(RTL8125+I226-V) | 10G SFP+ 2基(Intel X710) 2.5Gigabit Ethernet 2基(I226-LM+I226-V) | 10Gigabit Ethernet 2基(RTL8127) |
| 無線LAN | Wi-Fi 7、Bluetooth 5.4 | Wi-Fi 6E、Bluetooth 5.2 | Wi-Fi 6、Bluetooth 5.2 | Wi-Fi 7、Bluetooth 5.4 |
| オーディオ | 3.5mm音声入出力 | 3.5mm音声入出力 | 3.5mm音声入出力 | 3.5mm音声入出力 |
| 電源 | 350W内蔵 | 約240W ACアダプタ | 約180W ACアダプタ | 320W内蔵 |
| 本体サイズ | 221.5×225×97mm | 196×186×48mm | 196×186×48mm | 222×206×77mm |
また、MS-02 UltraにZOTACの「ZOTAC GAMING GeForce RTX 5060 Low Profile」を増設した際の結果も載せてある。
まずは素のCinebench R23の結果から見ていくと、シングルコアは2,317、マルチコアは38,472という驚異的なスコアとなっている。Core Ultra 9 285HXに採用されている最新アーキテクチャはもとより、PL2で140W/32秒、PL1で100Wの高いTDPが設定されているためだ。MS-01との比較は見るまでもなく、完全に過去の遺産へと追いやってしまった。Ryzen AI Max+ 395搭載のMS-S1 MAXの結果も凌駕している。
一方GeForce RTX 5060を搭載した際にスコアが下がってしまっているが、これは本製品がビデオカードの挿入を検出すると、お互いの熱による干渉を抑えるため、自動的にPL2を110W、PL1を90Wに抑えるため。ただ、この状態であってもMS-A2と肩を並べる性能になっているのはさすがだ。
続いてPCシステム全体の性能を計測するPCMark 10だが、ここでも驚異的ともいえる9,000台をマーク。GeForce RTX 5060増設時に至っては1万の大台に乗った。個別の項目をみると、App Start-upがほかの2機種と比較して劣っているのだが、ProductivityおよびDigital Content Creationが大きく突出し、総合スコアを引っ張り上げていることが分かる。ここは強化されたCPUコアとGPUコアによる恩恵だと見ていいだろう。
Core Ultra 9 285HXに内蔵されているGPUは「(ハーフ)Xe-LPG」と呼ばれるアーキテクチャで、第12世代Core~第14世代Coreに搭載されている「Xe-LP」から実行ユニットは96基から64基へと減っているものの、アーキテクチャおよびプロセスルールの改善による向上分もあるので、一概には性能が比較できない。
それを踏まえたうえで3DMarkやファイナルファンタジーXIV 黄金のレガシー ベンチマークの結果をみると、概ね「DirectX 12や比較的新しいベンチマークは得意だが、DirectX 11や古い項目はMS-01のCore i9-13900Hに劣る(ただし差はそこまで大きくはない)」傾向が見えてくる。
もっとも、Core i9-13900Hではレイトレーシングのタイトルが動かないので、それだけでも大きな進化だし、CPUが強くてもGPUが弱かったMS-A2と比較すると2倍以上の性能を発揮できているので、その点は評価したい。また、GPU性能に不満があるのであれば、GeForce RTX 5060や、OCuLink経由でのビデオカード増設手段が残されている。GeForce RTX 5060であれば本体内に収まるのでなおさらである。
MS-S1 MAXと比較すると、素の状態ではCinebench R23やPCMark 10のスコアはそちらを凌駕するが、3D周りは弱いという想定通りの結果となる。GeForce RTX 5060を増設すればMS-S1 MAXを上回るが、VRAM上限を超えるLLM周りの性能では太刀打ちできないといったものとなる。
MS-S1 MAXはメモリ構成が128GB“決め打ち”であり、なおかつOCuLinkなどを用いてもビデオカードを拡張できないので、MS-02 Ultraとは若干性格が異なるマシンだと捉えたほうがいい。
ミニPCの枠を超えた、自分で仕立てる「真のミニワークステーション」
MINISFORUMのMSシリーズは、これまでも「ミニPCに拡張性を」というコンセプトで進化を続けてきたが、今回のMS-02 Ultraは1つの到達点ともいえる仕上がりだ。
これまでのMSシリーズは、サイズ制約の中で「PCIeスロットを捻出する」ことに苦心し、結果としてレーン数やカード厚に制限が生じていた。それに対してMS-02 Ultraは筐体サイズを4.8Lまで拡大することで突破し、さらに強化した。加えて256GBもの大容量メモリに対応し、さらには25GbEまで標準搭載する仕様は、シリーズが目指した「ミニワークステーション」と呼ぶのに相応しい。
性能面でも、デスクトップ級のパワーを持つCore Ultra 9 285HXの採用により、前世代のMS-01を圧倒するだけでなく、ハイエンドデスクトップPCを脅かすほどのスコアを叩き出す。さらにミドルレンジ程度のビデオカードを内蔵できる点は、グラフィックス性能を必要とするクリエイターやエンジニアにとって、これ以上ない武器になるはずだ。
もちろん、4.8Lという絶対的なサイズは、一般的なミニPCの2~3台分に相当するので、「それはもうミニPCではないのでは」といわれるだろう。しかし、それでも自作のMini-ITXのPCより小さいので、筆者的にはまだ「ミニ」の範疇だと思う。かつ「妥協のないPCIe 5.0レーン」と「圧倒的なネットワーク帯域」、そして「デスクトップ並みのCPUパワー」を同時に手に入れられる点は、今の市場においてほかに類を見ないので、独自性を持つミニPCという意味でも抜きん出ている。
「既製品のスペックでは満足できない」「自分好みにネットワークやストレージ、GPUを構築したい」といったこだわりを持つパワーユーザー、自宅内で簡易的なサーバーを組む層にとって、MS-02 Ultraはまさに夢のマシンだ。MINISFORUMが提示したこの「究極の変態構成」は、白熱するミニPCの市場に、新たなベンチマークを打ち立てたといっても過言ではない。









































![【Amazon.co.jp限定】 伊藤園 磨かれて、澄みきった日本の水 2L 8本 ラベルレス [ ケース ] [ 水 ] [ 軟水 ] [ ペットボトル ] [ 箱買い ] [ ストック ] [ 水分補給 ] 製品画像:4位](https://m.media-amazon.com/images/I/41n0o65dSkL._SL160_.jpg)





