前の画像
次の画像
記事へ
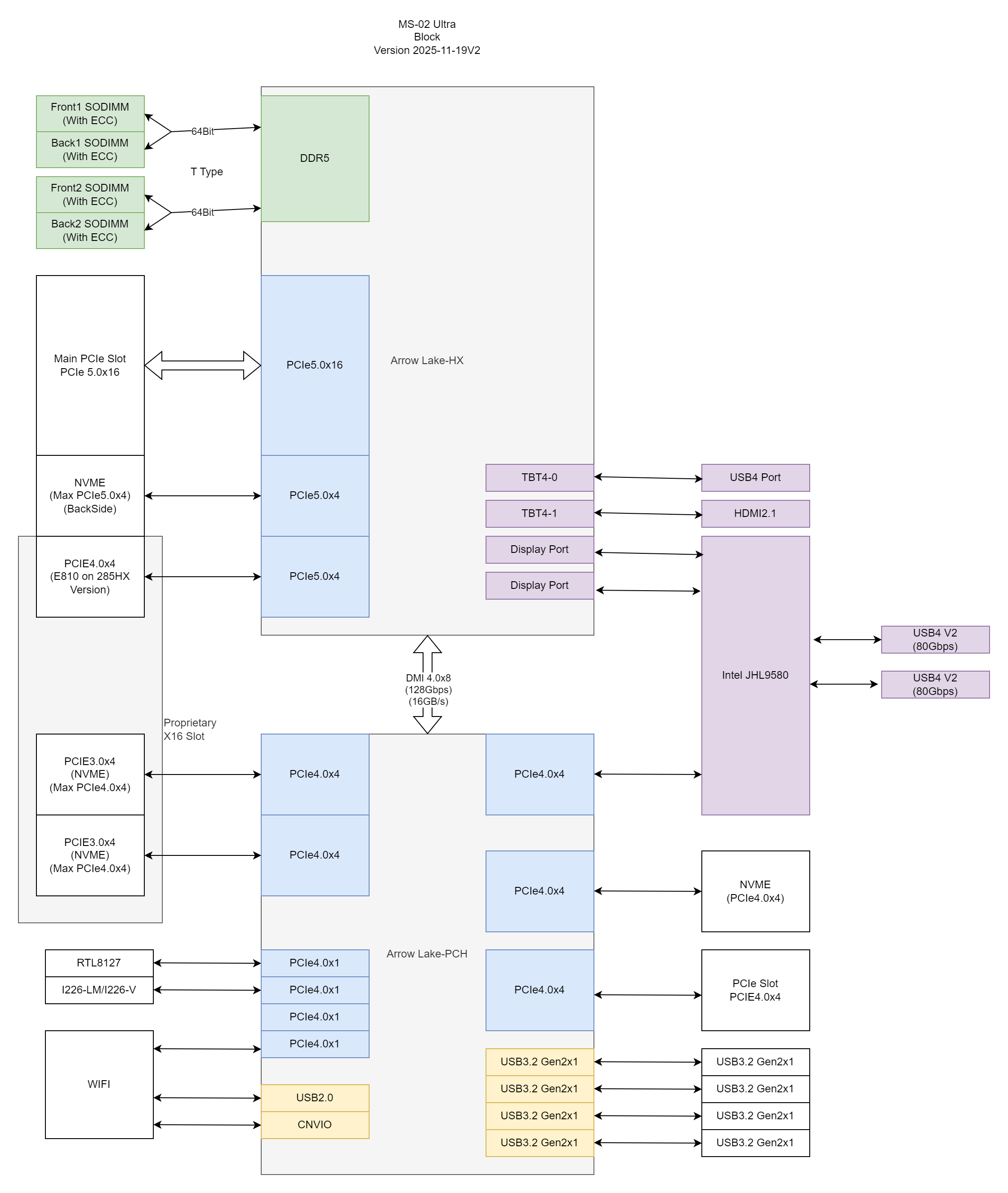
GitHubで公開されているブロックダイアグラムより。前面から見てCPU右側のスロットは「プロプライエタリ」とされている。それもそのはず、つながる先のホストコントローラが異なるのだ
Core Ultra 9 285HX搭載のヘビー級ミニPC「MS-02 Ultra」予約開始
2025年11月21日
ミニPCってレベルじゃね~ぞ?最新CPUで驚異的な拡張性を得た「MINISFORUM MS-02 Ultra」
2025年10月22日
Hothotレビュー
ミニPCの常識が変わる。Ryzen AI Max+ 395搭載「MINISFORUM MS-S1 MAX」レビュー
2025年9月30日
ミニPCなのにSFP+、U.2、PCIeを飲み込むモンスター!「MINISFORUM MS-01」
2024年1月19日
速くてごめん。拡張カードも載っちゃうパワーユーザー御用達のミニPC「MS-A2」を試す
2025年5月13日