理研、毛髪再生につながる毛包幹細胞の培養手法を確立
(3/4)
前の画像
(3/4)
次の画像
記事へ
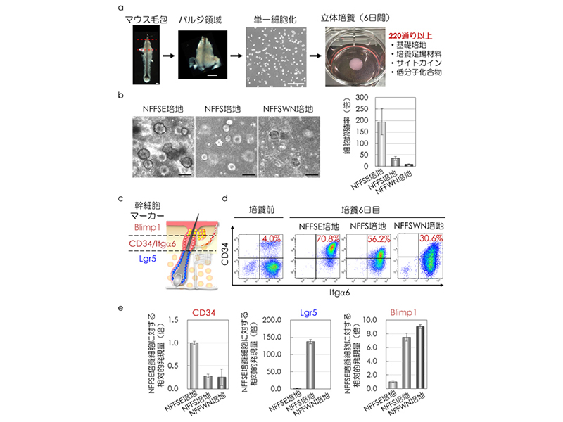
未分化状態を維持する毛包上皮性幹細胞培養法の確立
前の画像
(3/4)
次の画像
記事へ
関連記事
やじうまPC Watch
iPS細胞から毛が生えた。理研が皮膚器官系の再生に成功
2016年4月4日