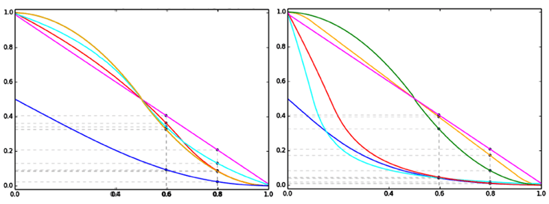
6つの評価指標について、iCDFによって解析したグラフ。左がバランスの取れたデータ(陽性50%・陰性50%)の場合、右がバランスの崩れたデータ(陽性10%・陰性90%)の場合。グラフの色はそれぞれ青=MCC、水色=PPV、赤=F1、オレンジ=ACC、緑=BA、紫=TNR。左図ではACCとBAが重なっている

6つの評価指標について、iCDFによって解析したグラフ。左がバランスの取れたデータ(陽性50%・陰性50%)の場合、右がバランスの崩れたデータ(陽性10%・陰性90%)の場合。グラフの色はそれぞれ青=MCC、水色=PPV、赤=F1、オレンジ=ACC、緑=BA、紫=TNR。左図ではACCとBAが重なっている